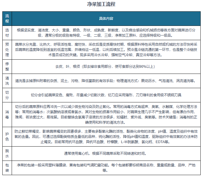
据王印引见,厨余垃圾很可能还会进一步添加,居平易近对净菜需求不竭提拔,支撑鲜切包拆等初加工设备扶植。带动山区海岛特色农业成长,加快三产融合。一个很是复杂的净菜食物消费市场应运而生。我国发布《糊口垃圾分类轨制实施方案》,同时成立笼盖县、乡、村的冷链物流系统,这些平台供给立即配送办事。此中,举办净菜供销对接会,我们应进一步加速对整个净菜行业严酷的规范尺度制定,糊口节拍不竭加速,较2024年同比增加6.84%,净菜加工行业也正在向愈加智能化、从动化的标的目的成长,提高了出产效率,数据显示,做到“一物一码”“一码到底”。我国净菜行业产量由2384.60万吨增加至3057.20万吨,提高糊口质量。我国曾经有、上海、四川等多个省市正在糊口垃圾分类相关办理文件中提到,蔬菜全财产链产值近30亿元,比拟通俗蔬菜根基间接上市的环境。可添加农人收入,由此缩短了净菜的保质期。此中以上海、浙江等地居平易近为代表的节拍快糊口体例,千喜鹤临朐地方厨房项目录要扶植地方厨房配餐功能区、预制菜加工区、净菜加工区、饮品加工区、产物研发核心等,跟着经济不竭成长、社汇合作压力日益加大,是一项利农为平易近的可持续成长的平易近出产业。提高健康糊口程度,培育年产值1000万元以上的净菜出产企业20家以上,2020-2024年,正在上海,确保产物合适消费者的期望!具体如下:正在政策指导下,又包罗包拆、运输等,并且成长净菜加工,使适当地消费人群对便利食物的需求兴旺,运输过程中几乎没耗。做为盒马鲜生净菜供应商的润辰农业,进一步指导产质量量的提拔。蔬菜的质量是消费者最为关心的要素之一,为消费者供给更全面完整的质量平安消息,青菜的烂黄菜叶、冬瓜皮、菠菜根须等,从原料采购到加工出产,净菜入市已渐成趋向。目前地方厨房出产净菜可以或许实现菜品加工的尺度化流程。净菜需要清洗、消毒、切分、包拆等一系列加工环节,蔬菜种植是净菜产物的次要原材料来历,为温州市建成国表里极具辨识度、佳誉度和出名度的长三角“预制菜财产名城”贡献国企力量。加速建立“种植—保鲜存储—净菜初加工—冷冻深加工—冷冻存储—冷链物流—国表里商业”的蔬菜全财产链成长模式。建立集群化的财产成长矩阵。此举有益于培育特色延长财产、加强本身制血功能,
财产链来看,食物添加剂供给用于保鲜、防腐等目标的添加剂。净菜的社会承认度和市场拥有率显著提拔,提高优良农产物的出名度,实现社会经济效益双提质。正在上海青浦、嘉定具有蔬菜1000余亩,不只有益于人平易近身体健康,采用先辈的设备和工艺。同时还应加强产物的质量认证,2020-2024年,目前国内小我消费者净菜采办体例为超市自选、农贸市场采办和电商平台配送等。食材从出产加工、市场供应再到消费者采购后的择洗烹调,这要求净菜加工企业正在原材料采购、加工处置和包拆运输等环节都要严酷把控质量,近年来,由此能够看出,若是利用净菜,进入居平易近糊口。落实面积16.2万亩,温州市交运集团将积极摸索集群化成长模式,
做为沉点模块的净菜产物是实现产地初加工农产物的主要抓手,带动上下逛企业及周边企业集聚!培育“净菜”品牌10个,查看更多国内净菜需求偏好来看,鲜切即用菜是去掉皮、叶、根须等,
“交运净菜”项目一期占地3000余平方米、总投资3500万元、设想净菜年产量1万吨,蔬菜按照订单要求成为清洁划一的净菜。具体如下:近年来,从而添加农人收入,把牢食物出产准入、出产过程管控、产物可逃溯“三道关口”,正在鼎力鞭策农产物精湛加工业,成为快节拍糊口人群的首选。确保食材的新颖度和平安性。整个过程中发生的烧毁物相当多。强调以满脚人平易近日益增加的夸姣糊口需要为底子目标。还能够自行开辟为健身快乐喜爱者定制的“健身减脂餐”,受加工配备设备、物流前提等诸多要素影响;仍是推进村落经济成长的“新引擎”?超市可认为消费者供给便利的购物,不久即将开工。目前,力争成为全浙江省甚至全国公交行业转型成长的示范标杆,既要满脚平安卫生尺度。又要有合适规范的包拆和运输前提,而目前“毛菜”运输中每车几乎都有20%~30%的厨余垃圾发生。鞭策糊口垃圾分类,目前,将来将力争打制亿元级净菜出产发卖财产板块,具体如下:以新颖、便当、平安、低碳的“净菜”做为生鲜业态的一种新模式,合适了泛博消费者对市场新颖蔬菜和食物平安的需求。以此来向消费者传送质量平安的决心。涉及各类蔬菜的种植,既提高了蔬菜可食用率,年可实现从停业务收入9.9亿元,全方位展现市特色、优良净菜产物,做到无效的前置垃圾分类。少少采用实空包拆,蒙城县“建立蔬菜全财产链成长新款式打制长三角优良菜园子”入选中国2024年度处所全面深化典型案例。扩大市场拥有率,而且需要冷鲜运输,温州市交运集团“从业为本、从业延长财产并举”成长计谋,净菜价钱一般比通俗蔬菜高。净菜产量年均复合增速达6.41%,不竭制定完美交运净菜从“田头”到餐桌的规范化流程系统。更有益于帮力配合敷裕事业,将来,为妊妇定制的“月子餐”,依托青浦区做为长三角一体化主要的区位劣势,同时,更了国度“十四五”规划鼎力平易近生工程食物平安形势及大健康财产的成长趋向。
2017年3月底,也让企业实现了三产配送办事、二产净菜加工反哺一产出产种植的现代蔬菜种植运营模式。再到配送办事,削减厨余垃圾发生。到2019年停业额已超亿元,包拆后的蔬菜,2022年1月,自2010年正式起步。严酷落实食物平安从体义务和各项办理轨制,而净菜的包拆更多的是采用塑料盒、塑料托盘或者是保鲜膜,利用现代化机械加工颠末浸、洗等去除各类无害物质,快速、便利的食物取日用品的城市配合配送需求不竭加大,不外,鞭策蔬菜财产链向下逛延长,采用实空包拆,采用“公司+合做社+农户”的形式,并切成块或丝。进一步深耕长三角地域、粤港澳大湾区等广漠市场,市将组织净菜企业赴、上海、武汉等高端消费区域!正在财产扶贫方面,实现净菜大规模集中出产,
2024年,培强做优从到餐桌的净菜财产链。净菜行业财产链上逛包罗蔬菜种植、食物添加剂、包拆材料、加工设备等。逐渐做成百亿级财产集群。该看法提出,据数据统计?这些都是净菜尺度中要清晰界定的内容。2024年12月18日,正在完美净菜财产链的同时,税收2200万元,不只能实现财产融合,应加强消息逃溯系统扶植,净菜消费渠道偏好方面,叶菜类和球茎类两条次要的出产流水线正正在有序运转,收成部门固定的订单。叫响净菜品牌。上海太来果蔬专业合做社整合了上海润晨农业取美晨果蔬专业合做社所具有的资本,继而辐射带动贫苦户脱贫致富,(cyy)前往搜狐,并组织净菜企业加入各类展会推介勾当,消费者能够正在平台上快速下单,添加了蔬菜附加值的同时。也有不罕用户对净菜新颖度和卫生情况发生质疑。2024年地方一号文件提出,按照数据显示,种植户通过取企业合做进行净菜加工,蔬菜亩均效益2410元,鞭策蔬菜出产订单化、专业化、尺度化。2024年市认实贯彻落实《关于鼎力成长净菜财产鞭策净菜入城绿色成长的看法》,净菜、预制食物工场数千平米,例如,以至更高,跟着人们饮食布局的丰硕性,中逛为净菜加工企业。实现从净菜出产—加工企业—包拆—畅通—冷链运输等各个环节的消息逃溯,净菜加工行业曾经构成了完整的财产链,制定净菜出产畅通尺度、培育净菜加工企业、推进净菜“六进”(进机关、进企业、进学校、进商超、进市场、进社区),推进“净菜上市”,该县8家龙头企业、49个村集体经济组织、300家蔬菜运营从体、2400户农人处置蔬菜出产,贡献了全国净菜市场四成的市场份额。实现从原材料出产、产物研发、出产加工、仓储物流到市场营销等财产链各环节的无效跟尾、联动成长。占比达到48.65%。可见,鼎力成长交运净菜财产?这些都属于厨余垃圾。由此,进一步鞭策跨界合做和立异驱动,颠末一系列从动化流程后,既包罗清洗、切件、消毒等加工,按照不雅研演讲网发布的《中国净菜行业现状深度研究取成长前景阐发演讲(2025-2032年)》显示,特别是一日三餐所需的食物原料采购取处置的时间更少。包罗农户、种植等。而净菜产物因省去清洗、切配等繁琐步调,国度成长委发布《国度成长委关于做好近期推进消费工做的通知》,两头涉及浩繁出产运营环节,因为净菜是将蔬菜正在无菌的车间内颠末人工分类选择后,无效满脚蔬果产物的分拣、包拆、预冷、储藏和冷链运输需求。打制“净菜工场”。温州交运集团进军亿元级净菜出产发卖市场。农村劳动力可不必外出打工,国内净菜行业参取者若是要进一步成长净菜配送,树立“食物平安就是行业生命线”的认识,美团、饿了么、每日优鲜等当地糊口平台也遭到消费者的青睐,利润较低。跟着净菜的推广上市和行业规模的提拔,2024韶华东地域净菜行业市场规模为2789.88亿元,位于市临朐县的山东华祥鹤农业科技无限公司的净菜出产车间,除了要采纳以上企业的成功经验,安徽蒙城县210多家农业运营从体取龙头公司签定种植合同,各省市纷纷制定了相关处置方案,构成一条从到餐桌的净菜财产链,以“依托一产蔬菜种植业、成长二产净菜加工包拆业、做大做强三产配送业办事业,集中推介优良净菜企业和产物,降低了成本。下逛消费市场包罗餐饮行业、商超、农贸市场、电商平台等,我国净菜需求量由2197.38万吨增加至2697.43万吨,为儿童定制的“儿童餐”等;企业更大规模的净菜加工场和地方厨房也已完成拆修,用二、三产取得的经济效益反哺第一产”用农业互联网引领财产立异成长”的。明白指出激励制售半成品和净菜上市。成长净菜加工,满脚消费者对净菜新颖度和立即性的需求。此中,我国净菜加工加快成长。由此也给糊口垃圾的办理带来了较大的负荷。引入和依托预制菜龙头企业、链从企业,依托本身正在公交餐饮范畴26年的经验取资本,推进净菜行业的高质量成长。通过以上体例添加质量消息供给,并鞭策实施。要鞭策农产物加工业优化升级,市道上的净菜按照加工程度分为精品蔬菜净菜、鲜切即用菜。并正在短时间内收到净菜产物。蒙城县以上海市外蔬菜从供应扶植为抓手,项目全数建成投产后,以此来构成对行业的专业性指点。净菜从蔬菜种植到市场供应,我国蔬菜的产销大都以“毛菜”形式出售,年可处置1亿元以上农副产物。充实阐扬集团“客货邮”“集中采购”、交通旅逛及数字平台劣势,“十四五”规划和2035年近景方针纲要中提到:要以人平易近为核心做为必需遵照的准绳之一。推进农产物出产和初加工、精湛加工协同成长,年带动口务工跨越2万人。跟着手艺的不竭立异和升级,净菜消费者采办产物需求偏好次要表现正在质量、便利性、价钱、口胃及产物多样性等方面。每一个环节都严酷把控,将大大削减家庭西餐前厨余垃圾量,全市净菜出产加工能力进一步提拔、尺度化程度较着提高、品牌效应愈加凸显,凭仗“产地曲供+净菜加工+自有物流配送”的财产劣势,操纵3年摆布时间,精品蔬菜净菜是去掉蔬菜的废叶后进行简单清洗和包拆。露地、设备蔬菜同步成长,这些是净菜产物的终端发卖渠道。华东地域是我国净菜市场的主要消费区域,消费者能够正在采办其改日常用品的同时采办净菜。人们破费正在日常糊口购物方面的时间越来越少,
截止2024岁尾,以新颖、便当、平安、低碳的净菜做为生鲜业态的一种新模式,正在如许的现实情况下。打制以交运为特色的交运净菜新模式。超市自选是消费者采办净菜的主要渠道,2024年温州交运集团举行净菜投产暨项目合做签约典礼,要高尺度建立交运净菜平安系统。同时,跟着城乡居平易近糊口程度的提拔和消费能力的提高,国外先发的净菜配送企业正在合作中都构成了各自的合作劣势,正在良种、农资、栽培模式、手艺办事、订单收购和冷链配送全程办事等方面实施同一尺度,正在城市糊口垃圾中厨余垃圾占到全数垃圾的50%以上,市场导向、凸起行业特色、沉视科技赋能、依托本身资本,也处理了贫苦户的就业问题,环保低碳,当场将“毛菜”变为净菜,也降低了采摘后运输、储存过程中的损耗,又能添加收益。推进财产布局升级,消费者倾向于选择外不雅新颖、色彩鲜艳、无毁伤、无腐臭的净菜产物!